Variable Mutual Conductance Compressor

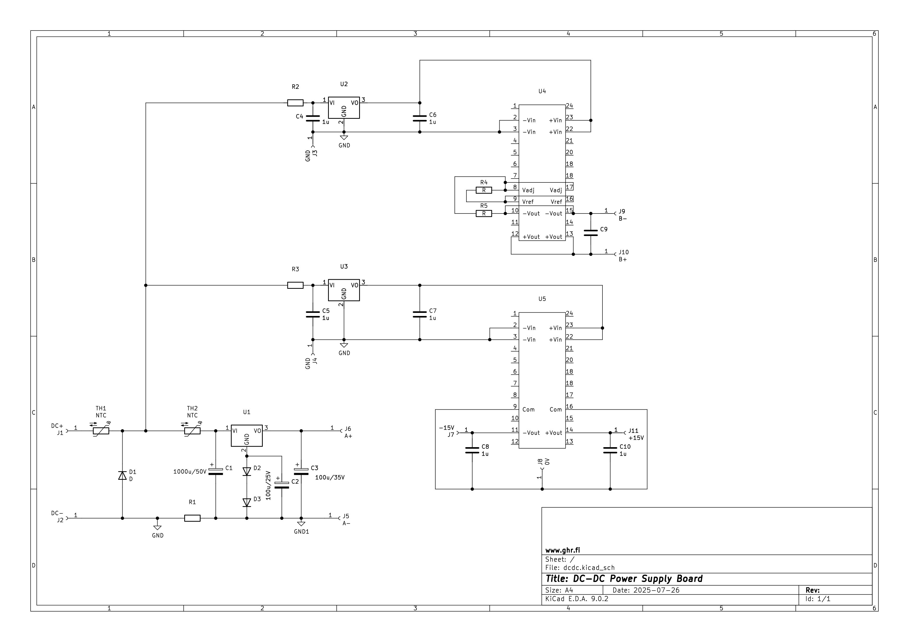
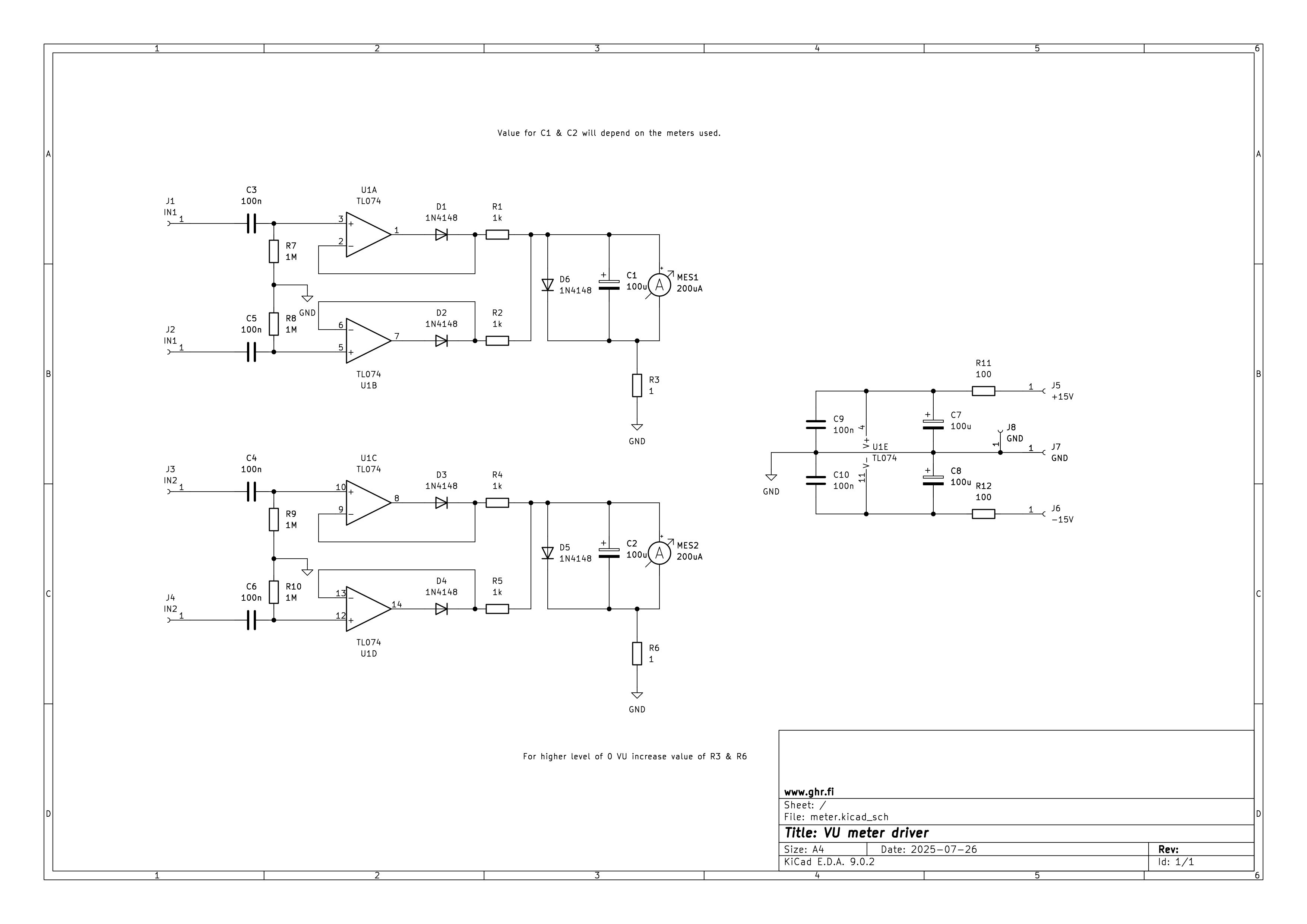
Schematics

Specifications

RightMark Audio Analyzer test report

Specifications and Calibration Instructions

Boards

Before populating the boards use main board, PS board and meter board to mark mounting holes to the chassis.

Mount the tube sockets with standoffs before soldering.

Wiring

Assembly and Wiring

Use plastic standoffs under PS board.

Mount the sidechain board to front panel.

Don't use super bright LEDs on the sidechain! Use LEDs with luminous intensity of 300 mcd or less.

Use heatsinks or mount regulators U1 and U2 on DC-DC PS board to chassis!

Testing

Layout with voltages

Check the calibration instructions here.

Bill of Materials

Main Board BOM.

Sidechain BOM.

Meter driver BOM.

DC-DC Power Supply BOM.

Front Panel

Front Panel Designer file


Heikki Vuojolahti

www.ghr.fi